伟德(victor1946)官方网站-Official website
搜索
集团首页
Toggle navigation
首页
关于我们
伟德victor1946简介
公司领导
组织结构
团队队伍
人才培养
专业介绍
校企联培
教学成果
升学通道
人才培养方案
实训条件
校内实训基地
校外实训基地
党建工作
组织结构
政策文件
党群动态
在线学习
员工工作
管理队伍
团学工作
员工活动
奖助学贷
员工风采
就业创业
新生园地
员工一站式社区服务
公司荣誉
部分证书展示
获奖情况列表
员工之家
关工委工作
通知公告
工作动态
资料文件
首页
>
人才培养
>
人才培养方案
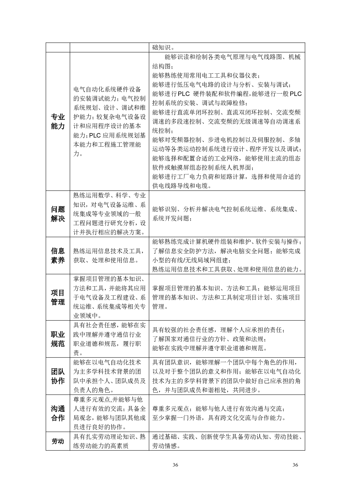
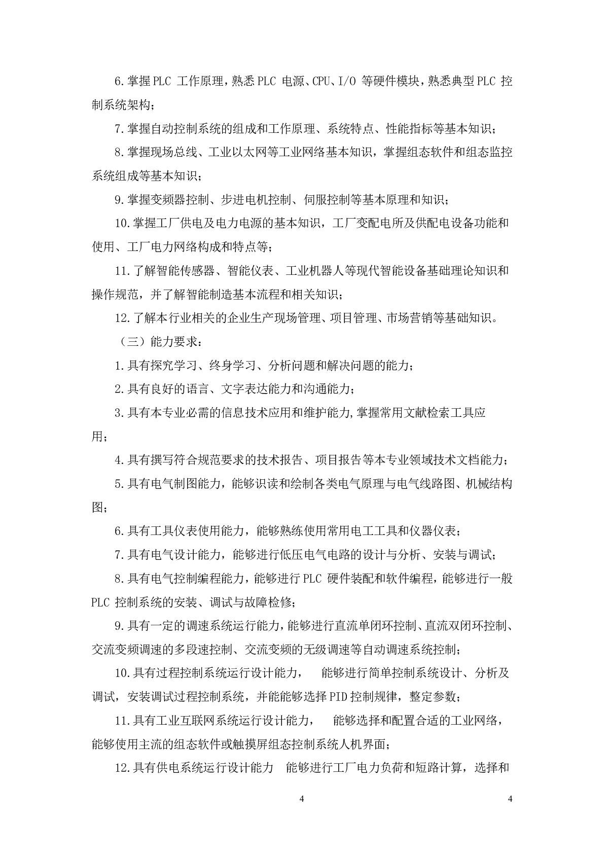
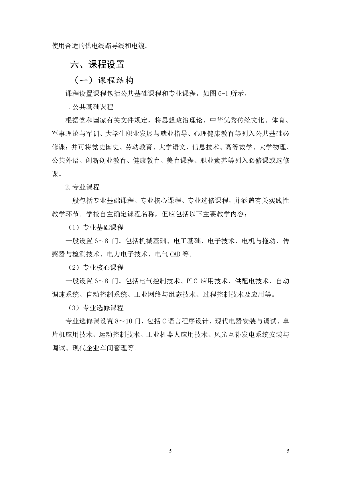
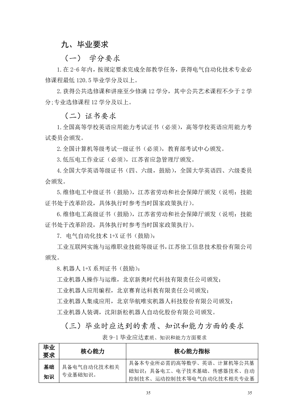
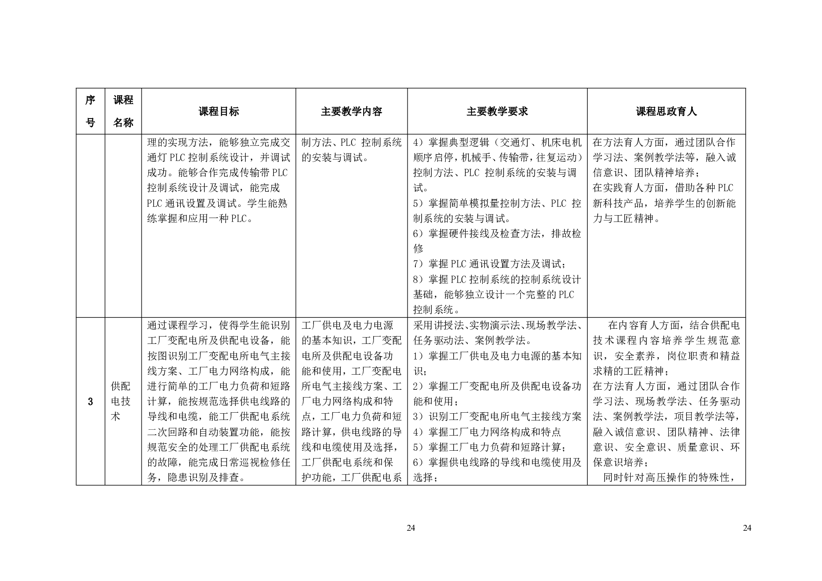
2023级电气自动化技术专业人才培养方案
日期:2025-05-23 16:04:24 发布人:dzxy 浏览量:
120
操作>>
下一篇:
云计算技术与应用专业职教一人才培养方案(2024版)
返回首页
关闭页面
友情链接:
|